airplanebooksbriefcase business cogs cross election entertainment fish house law lockmedicalpeopleselfservices socialtax

Qeqqata Kommuniani aaqqissuussaaneq

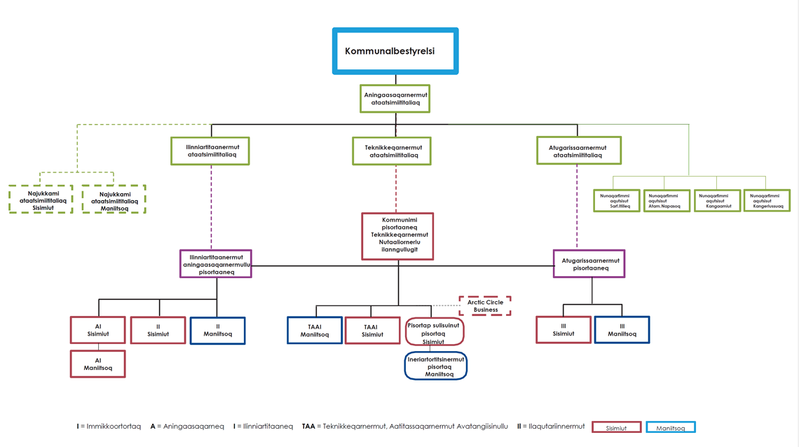
Kommunimi kommunalbestyrelsi oqartussani qullersaavoq. Qeqqata Kommuniata politikkikkut aaqqissuussaanera aammalu Qeqqata Kommuniani allaffissornikkut ingerlatsiviit suut pigineqarnersut ataani iserfigalugit atuarsinnaavatit.
Qeqqata Kommuniata aaqqissuussaaneratigut takussutissiakkut politikkikkut ataatsimiititaliat suut atuuttuunersut, aammalu allaffissornikkut sorliit taakkununnga attuumassuteqarnersut innuttaasut ilisimasaqarfigilissagaat kissaatigaarput. Kommunimi innuttaasut saaffiginninnissamik pisariaqartitsinerminni, kikkut attavigissanerlugit ilisimaarinissaat aaqqissuussaanermut takussutissiakkut aamma qulakkeerniarparput.

Qeqqata Kommuniata aaqqissuussaanikkut takussutissiatigut, Qeqqata Kommuniani politikkikkut ataatsimiititaliat kiisalu allaffissornikkut immikkoortut sorliit ataatsimiititalianut atanersut pillugit, innuttaasut ilisimassagaat kissaatigaarput

Kommunimi innuttaasut pisariaqartitsinermigut kikkut attavigisinnaanerlugit ilisimanissaat pillugu, aaqqissuussaanikkut takussutissaq aamma qulakkeerisuussaaq.

Qeqqata Kommunianut aaqqissuussaanikkut tukussutissiaq

QK aaqqissuussaaneq - "O = Immikkoortortaqarfik, Ø = Aningaasaqarnermut, F = Ilaqutariinnermut, U = Ilnniartsitaarnermut, TM = Teknikkimut Avatangiisinullu